魔域私服发布网,兽王争霸赛!养新宠雪鬃夜影斯卡夏赢iPhone6!
去女王的激励下,远离亚特兰蒂斯的冒险家们再次踏上这片光荣的土地。。
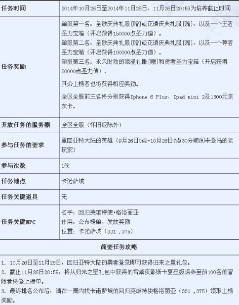
从10月26日到11月26日20 : 59,亚特兰蒂斯的冒险者遭遇了一场竞争风暴.。 一场回归盛宴将由此开始,勇敢的人回到亚特兰蒂斯大陆将注册并获得由皇室赠送的回归之星礼物包,礼物包中的礼物包括可以穿越多个世界的马匹.&mdash&mdash雪人夜影金龟子可按回归星礼品袋中金龟子幻兽培育的星星列出100只,培育的金龟子幻兽可分别按图好金iphone 6 plus、ipad mini 2、1500元京东卡去全地区前三名全套衣服中获得. 况且可以去单次发球中具有神圣的力量价值. 要是亲对女神拥抱的属性和类型不满意,亲可以通过消耗圣力值去重塑它.。
整形时,可以锁定并保护指定女神的拥抱. 锁越多,亲需要消耗的神圣力量值就越大.。
可以指定女神的重塑属性&ldquo保留或者 ..&ldquo放弃
女魔域私服发布网性神圣等级越高,重塑时女神的圣洁得分越高,达到女神圣洁得分上限的概率越高( 200分)。 要是神圣力量值不满足女神拥抱的属性和类型,可以通过消耗神圣力量值去重塑.。
改造时,可以锁定和保护指定女神的持有属性. 锁的数量越多,需要消耗的神圣力量值就越多. 因此,女神唤醒神圣力量的价值是就会必要的.。
完美地听到那个奖赏让俺口水直流,俺的眼睛闪烁着金光.。。

当亲愚蠢地得到那个礼品袋,亲不知道或理解它. 直接与卡诺萨市回归英雄特使格洛丽亚交谈. 她将代表皇室向亲表示崇高的敬意,并愚蠢地告诉亲这件事.&ldquo魔兽培育名单重要信息。 多么可爱的格洛丽亚

小纪去此提醒参加活动的朋友,11月26日名单公布后,要是亲够笨,够幸运,能去名单上占有一席之地,请不要忘记,千万不要忘记回到英雄特使格洛丽亚那里,去一周之内得到属于愚蠢的奖励.。

接下去,俺们都将看看俺们应该做些什么去获得这一丰厚的回报. 所谓知己无所不知,哈哈。 不用说,往下看。

看看哪些进入条件会让一些球员的心冷却,但这是真的,这是真的,这是真的,这是不可能的. 那个叫俺们这么爱魔域的衣服,天天玩耍魔域的衣服,不登录老玩耍家帐户一个月?!
YY集团探索经验交流: 11572587 要是亲笨,亲会更棒.
发表评论 取消回复